Logo
منذ 6 سنوات   نشر في  ٢٠٢٠/٠١/٠٢ م
العمليات التصادفية (:stochastic process) تصف ترادفاً من الأحداث التي تـُظهــِـر أنـّـها تقع في مجال الصدفة، أي أنـّها لا تتبدّى بأي ّ علاقات أو اِرتباطات منظـّمة بين تلك، سواء إن كان المــِـعـْـلاج طبيعيا أم اِصطناعيا.

و الصنف الرئيسي من المــِـعـْـلاج التصادفي هو المـــعــلاج العشوائي، وهو عبارة عن دالة رياضية عشوائية في معظم التطبيقات والنماذج التصادفية. الخصوصية المهمـّة فيها هي أن ّ المــِـعـْـلاج العشوائي يـُحاكى بطريقة اِصطناعية.
قراءة كامل الموضوع read more
9 + 1 =
منذ 6 سنوات   نشر في  ٢٠٢٠/٠١/٠١ م
الرياضيات التطبيقية هي تطبيق الأساليب الرياضية في مجالات مختلفة مثل العلوم والهندسة والأعمال وعلوم الحاسوب والصناعة. فإن الرياضيات التطبيقية هي مزيج من العلوم الرياضية والمعرفة المتخصصة. يصف مصطلح "الرياضيات التطبيقية" أيضًا التخصص المهني الذي يعمل فيه علماء الرياضيات على حل المشكلات العملية من خلال صياغة النماذج الرياضية ودراستها.

في الماضي، حفزت التطبيقات العملية على تطوير نظريات رياضية، والتي أصبحت بعد ذلك موضوع الدراسة في الرياضيات البحتة حيث تتم دراسة المفاهيم المجردة من أجلها.
قراءة كامل الموضوع read more
1 + 6 =
منذ 6 سنوات   نشر في  ٢٠١٩/١٢/٣١ م
حساب التغيرات هو من مجالات التحليل الرياضي الذي يتعامل مع زيادة أو تقليل تابعي الدوال التي هي عبارة عن تعيينات من مجموعة من الدوال إلى أعداد حقيقية. غالباً ما يتم التعبير عن تابعات الدوال هذه بتكاملات محددة تشمل الدوال ومشتقاتها. ويكون الاهتمام بالمتغيرات التي تجعل الدوال تصل إلى قيمة عظمى أو صغرى التي يكون فيها معدل التغير صفر.
قراءة كامل الموضوع read more
6 + 4 =
منذ 6 سنوات   نشر في  ٢٠١٩/١٢/٣٠ م
كسر مستمر دوري ( Periodic continued fraction) غير منتهٍ هو كسر مستمر يكتب على الشكل التالي:
7 + 6 =
منذ 6 سنوات   نشر في  ٢٠١٩/١٢/٢٩ م
علاقة تكافؤ ( Equivalence relation) هي علاقة تقسم مجموعة ما، إلى عدد من المجموعات الجزئية حيث يصير كل عنصر من المجموعة الأصلية عنصراً من مجموعة جزئية واحدة بالتحديد (أي أنه لا يمكن أن ينتمي إلى مجموعتين جزئيتين اثنتين في نفس الوقت، أو أنه لا ينتمي إلي أي من هذه المجموعات). يعتبر عنصران من المجموعة متكافئين إذا وفقط إذا انتميا إلى نفس المجموعة الجزئية.
قراءة كامل الموضوع read more
3 + 5 =
منذ 6 سنوات   نشر في  ٢٠١٩/١٢/٢٦ م
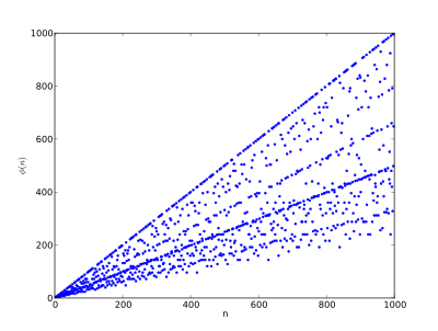
مؤشر أويلر (Euler's totient function) هو دالة معرفة على مجموعة الأعداد الطبيعية. تستعمل في الرياضيات الخالصة وفي نظرية المجموعات وفي نظرية الأعداد الجبرية وفي نظرية الأعداد التحليلية. في الرياضيات التطبيقية، مروراً بالحسابيات التوافقية، تلعب دوراً مهماً في نظرية المعلومات وخاصة في التشفير. وتسمى دالة فاي لأويلر أو ببساطة دالة فاي، لأن الحرف φ مستعمل للإشارة لهذه الدالة.
قراءة كامل الموضوع read more
6 + 7 =
منذ 6 سنوات   نشر في  ٢٠١٩/١٢/٢٥ م
تحويلة ستار دلتا (تحويلة Y-Δ)، يمكن تسميتها أيضا بتحويلة وي دلتا، هي طريقة رياضية لتبسيط تحليل الدوائر الكهربائية. تم اشتقاق الاسم من أشكال مخططات الرسم البياني فستار تشبة الحرف Y ودلتا هو حرف يوناني قديم Δ. يرجع الفضل إلى في اكتشاف تلك الطريقة إلى عالم الرياضيات إيرلندي المولد أمريكي الجنسية آرثر إدوين كينلي التي اكتشفها في عام 1899. تستخدم الطريقة على نطاق واسع في تحليل الدوائر الكهربائية ثلاثية الطور.
قراءة كامل الموضوع read more
3 + 5 =
منذ 6 سنوات   نشر في  ٢٠١٩/١٢/٢٤ م
صيغة كايلي ( Cayley's formula) هي نتيجة في نظرية المخططات سميت نسبة لأرثور كايلي. تنص على أنه لكل عدد صحيح موجب n, عدد الأشجار ذوو n رؤوس هو {e n^{n-2}}{ n^{n-2}}.

الصيغة تعد بصورة مكافئة عدد الأشجار المغطية في رسم بياني كامل مع رؤوس مميزة.
5 + 1 =
منذ 6 سنوات   نشر في  ٢٠١٩/١٢/٢٣ م
سلسلة ماركوف ( Markov Chain) مصطلح رياضي وهو عبارة عن عملية تصادفية تحمل خاصية ماركوفية. في عملية كهذه، تكهُنُ المستقبل انطلاقا من الحاضر لا يحتاج إلى معرفة الماضي. ولقد أخذت اسم مبتكرها الروسي أندريا ماركوف.

سلسلة ماركوف في وقت متقطع هي السلسلة X1, X2, X3,... متكونة من متغيرات عشوائية. مجموعة القيمات الممكنة تدعي فضاء الحالات. وXn تدعى حالة العملية في الآن n.
قراءة كامل الموضوع read more
5 + 1 =
منذ 6 سنوات   نشر في  ٢٠١٩/١٢/٢٢ م
مخطط دائرة هو مخطط تكون نقاطه تمثل أوتار في دائرة بحيث ترتبط كل نقطتين في المخطط إذا كان الوترين المقابلين لهما متقاطعين.
5 + 8 =
منذ 6 سنوات   نشر في  ٢٠١٩/١٢/٢١ م
نظرية المخططات هي نظرية في الرياضيات وعلوم الحاسب، تدرس خواص المخططات حيث يتم تمثيل مجموعة كائنات تدعى رؤوسا، ترتبط ببعضها بأضلاع و تدعى أحيانا أقواسا، يمكن أن تكون موجهة أي مزودة باتجاه (تستخدم الاسهم بدل الأضلاع) أو بدون اتجاه (أضلاع فقط). التمثيل لهذا المخطط يكون على الورق بمجموعة نقاط تمثل الرؤوس متصلة بخطوط هي حروف (أضلاع أو أسهم) المخطط.
قراءة كامل الموضوع read more
1 + 2 =
منذ 6 سنوات   نشر في  ٢٠١٩/١٢/١٩ م
تأثير كرة الثلج (snowball effect) هو مصطلح مجازي يصف حدثًا يبدأ من مرحلة مبدئية لا ثؤثر كثيرا ثمّ تتراكم وتتفاقم حتى تصبح أكبر وأكثر تأثيرًا وجدّية، وقد تصبح أشد خطورةً (حلقة مفرغة). أصبح مصطلح تأثير كرة الثلج من الكلام المبتذل الذي يُستخدم في الكرتون والمسرح الحديث كما يُستخدم في علم النفس كذلك.
نشأ سبب تسمية مصطلح تأثير كرة الثلج للتشابه الموجود بين التأثير وما يحدث حين تسقط كرة ثلج صغيرة من أعلى منحدر في جبل ثلجيّ، إذ تبدأ صغيرة وتجمّع الثلج فيها كلّما تدحرجت ويزداد ثقلها وحجمها.
قراءة كامل الموضوع read more
5 + 6 =
 شعار المرجع الالكتروني للمعلوماتية




البريد الألكتروني :
info@almerja.com
الدعم الفني :
9647733339172+