Logo
Logo
منذ 5 سنوات   نشر في  ٢٠٢٠/١٠/٠٧ م
العدد الجبري ( Algebraic number)‏ هو عدد مركب (عدد عقدي) يمثل عنصرا جبريا على مجموعة الأعداد الكسرية. بتعبير آخر، العدد الجبري هو كل عدد عقدي يكون جذرا لمتعدد حدود غير منعدم ذي معاملات كسرية أو صحيحة.
2 + 1 =
منذ 5 سنوات   نشر في  ٢٠٢٠/١٠/٠٦ م
نظرية الترتيب هي فرع من الرياضيات يهتم بدراسة الأنواع المختلفة من العلاقات الثنائية التي تعطي انطباعا حسّياً عن فكرة ترتيبها موفرة بنية يمكن القول من خلالها متى يكون الشيء "أقل من" أو "يسبق" الآخر.
تدرس نظرية الترتيب مختلف أنواع العلاقات الثنائية بين العناصر الرياضية المختلفة التي ترمز ترتيب هذه العناصر.
قراءة كامل الموضوع read more
2 + 2 =
منذ 5 سنوات   نشر في  ٢٠٢٠/١٠/٠٥ م
الزّوْجيَّةُ هي خاصيَّة من خواص العدد الصحيح يُصنّف بناءً عليها إلى تصنيفين: عدد زوجي أو عدد فردي. يُسمّى العددُ الصحيحُ زوجياً إذا قَبِل القسمة على 2، فإذا لم يقبل يُعدُّ فرديّاً. مثلاً، يعدُّ العدد 6 عدداً زوجياً لأنه لا يوجد باقي قسمةٍ عندَ قسمته على العدد 2. في المقابلِ، فإن الأعداد مثل 3 و5 و7 تتركُ باقيَ قسمةٍ قيمته 1 عند قسمتها على 2. من الأمثلة الأخرى على الأعداد الزوجية: −4 و0 و8 و1738 بالإضافة للعدد صفر، فهو عدد زوجي. ومن الأمثلة على الأعداد الفردية: −5 و3 و9 و73.
قراءة كامل الموضوع read more
5 + 5 =
منذ 5 سنوات   نشر في  ٢٠٢٠/١٠/٠٣ م
يوهان كارل فريدريش غاوس ولد في 30 أبريل 1777 وتوفي في 23 فبراير 1855. لقب بأمير الرياضيات ويعد واحدًا من العلماء الثلاثة الأهم في تاريخ الرياضيات. كان رياضياتيًا وفيزيائيا وعالمًا ألمانيًا ساهم بالكثير من الأعمال في نظرية الأعداد والإحصاء والتحليل الرياضي والهندسة التفاضلية والجيوديسيا وعلم الاستاتيكا الكهربائية وعلم الفلك والبصريات.
قراءة كامل الموضوع read more
5 + 6 =
منذ 5 سنوات   نشر في  ٢٠٢٠/١٠/٠١ م
نظرية التحكم (أو نظرية الضبط) ( control theory)‏ هي النظرية التي تتعامل مع سلوك الأنظمة الديناميكية. الخرج المطلوب المفضل للنظام يدعى المرجع reference. عندما تكون هناك حاجة لواحد أو أكثر من متغيرات الخرج للنظام أن يتبع مرجعا معينا مع الزمن، يقوم متحكم بمعالجة قيم الدخل للنظام للحصول على التأثير المطلوب على خرج النظام.
قراءة كامل الموضوع read more
3 + 1 =
منذ 5 سنوات   نشر في  ٢٠٢٠/٠٩/٣٠ م
الهندسة المحدبة Convex geometry)‏ هي فرع الهندسة الرياضية الذي يهتم بدراسة المجموعات المحدبة خاصة في الفضاء الإقليدي.
5 + 6 =
منذ 5 سنوات   نشر في  ٢٠٢٠/٠٩/٢٨ م
التقريب الخطي هو تقريب لدالة ما باستخدام دالة خطية (بشكل أدق: دالة تآلفية). تستخدم بشكل واسع في طريقة الفروقات المحدودة لإيجاد طرائق لحل أو تقريب الحلول للمعادلات.
1 + 3 =
منذ 5 سنوات   نشر في  ٢٠٢٠/٠٩/٢٧ م
ماتلاب MATLAB(Matrix-Laboratory)‏ (مختبر المصفوفات) هو برنامج رائد في التطبيقات الهندسية والرياضية من إنتاج شركة ماثووركس؛ MATLAB يسمح بالتلاعب حسابياً بالمصفوفات، بالرسم البياني للتوابع الرياضية، بتنفيذ الخوارزميات المختلفة، إنشاء واجهات المستخدم الرسومية، والتواصل مع البرامج المكتوبة بلغات أخرى، بما في ذلك C - C++، جافا، وفورتران. يستخدم البرنامج مع العديد من التطبيقات والأدوات المساعدة الأخرى مثل (Simulink)
قراءة كامل الموضوع read more
2 + 9 =
منذ 5 سنوات   نشر في  ٢٠٢٠/٠٩/٢٦ م
المجموعة أو الفئة ( Set)‏ هي مفهوم أساسي في جميع فروع الرياضيات، ويعتبر مفهوم المجموعة من المفاهيم الأولية التي لا تُعرَّف. لكنه يمكن تصور المجموعة على أنها طائفة من الأشياء الموضوعة سوياً، وتسمى هذه الأشياء عناصر المجموعة، وعادة ما تكتب المجموعة باستخدام معقوفتين { } توضع بينهما عناصر المجموعة، فمثلا :{ a,b,c}
هي مجموعة عناصرها : a، b، c.
قراءة كامل الموضوع read more
8 + 9 =
منذ 5 سنوات   نشر في  ٢٠٢٠/٠٩/٢٤ م
تمثيل للمثلث في ثلاثة أنواع مختلفة من الهندسة الرياضية. يظهر في الأعلى المثلث الكروي والذي يلاحظ في الهندسة الكروية، يظهر في الوسط مثلث القطع الزائد الذي يلاحظ في هندسة القطع الزائد، وفي الأسفل يلاحظ المثلث التقليدي الذي يلاحظ في الهندسة الإقليدية.
3 + 4 =
منذ 5 سنوات   نشر في  ٢٠٢٠/٠٩/٢٣ م
عدد متسام (Transcendental number)‏ هو كل عدد حقيقي أو عقدي لا يكون حلا لأية معادلة متعددة الحدود
2 + 8 =
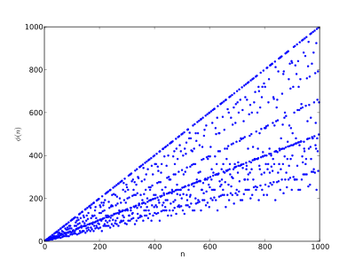
منذ 5 سنوات   نشر في  ٢٠٢٠/٠٩/٢٢ م
مؤشر أويلر ( Euler's totient function)‏ هو دالة معرفة على مجموعة الأعداد الطبيعية. تستعمل في الرياضيات الخالصة وفي نظرية المجموعات وفي نظرية الأعداد الجبرية وفي نظرية الأعداد التحليلية. في الرياضيات التطبيقية، مروراً بالحسابيات التوافقية، تلعب دوراً مهماً في نظرية المعلومات وخاصة في التشفير. وتسمى دالة فاي لأويلر أو ببساطة دالة فاي، لأن الحرف φ مستعمل للإشارة لهذه الدالة.
قراءة كامل الموضوع read more
6 + 2 =