Logo
منذ 5 سنوات   نشر في  ٢٠٢٠/١٢/٢٩ م
نموذج مبسط لسلسلة ماركوف من حالتين
5 + 9 =
منذ 5 سنوات   نشر في  ٢٠٢٠/١٢/٢٧ م
الأشكال التي يأخذهاٍٍمكعب روبيك تكون زمرة.
8 + 9 =
منذ 5 سنوات   نشر في  ٢٠٢٠/١٢/٢٥ م
خطوات خوارزمية عدد بيل
7 + 3 =
منذ 5 سنوات   نشر في  ٢٠٢٠/١٢/٢٤ م
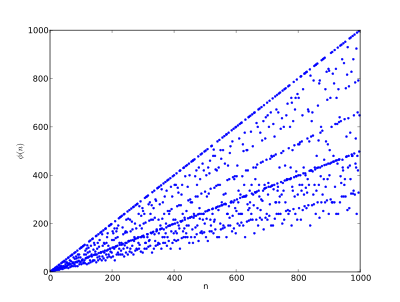
القيم الألف الأولى ل (φ(n
6 + 3 =
منذ 5 سنوات   نشر في  ٢٠٢٠/١٢/٢٢ م
صورة تمثل محاكاة جهاز الحاسوب لتحقيق عملية فينر، وتعتبر على نطاق واسع العملية التصادفية الأكثر دراستها والمركزية في نظرية الاحتمالات.
4 + 8 =
منذ 5 سنوات   نشر في  ٢٠٢٠/١٢/٢١ م
شريط موبيوس
7 + 1 =
منذ 5 سنوات   نشر في  ٢٠٢٠/١٢/٢٠ م
مبرهنة فيثاغورس تطبق ضمن الفضاء الأقليدي
8 + 4 =
منذ 5 سنوات   نشر في  ٢٠٢٠/١٢/١٨ م
الجبر الشامل هو فرع الجبر الذي يدرس الخواص والبنى العامة المشتركة بين كل فروع الجبر
1 + 9 =
منذ 5 سنوات   نشر في  ٢٠٢٠/١٢/١٧ م
طول قوس الدائرة مساوي لنصف قطرها يعادل زاوية بمقدار واحد راديان (rad) طول كامل قوس الدائرة يعادل زاوية بمقدار 2 ط راديان
1 + 8 =
منذ 5 سنوات   نشر في  ٢٠٢٠/١٢/١٦ م
رسم تخطيطي للدالة التربيعية ax2 + bx + c. في كل مرة نقوم بتغيير قيمة أحد معاملات الدالة (بينما يكون المعلاملان الآخران ثابتين) نلاحظ تغير المنحنى البياني.
2 + 3 =
منذ 5 سنوات   نشر في  ٢٠٢٠/١٢/١٥ م
تمثيل بياني لدالة التكامل الأسي
8 + 7 =
منذ 5 سنوات   نشر في  ٢٠٢٠/١٢/١٢ م
منحني واط هو منحني جبري من الدرجة السادسة.
9 + 3 =
 شعار المرجع الالكتروني للمعلوماتية




البريد الألكتروني :
info@almerja.com
الدعم الفني :
9647733339172+