

النبات

مواضيع عامة في علم النبات

الجذور - السيقان - الأوراق

النباتات الوعائية واللاوعائية

البذور (مغطاة البذور - عاريات البذور)

الطحالب

النباتات الطبية


الحيوان

مواضيع عامة في علم الحيوان

علم التشريح

التنوع الإحيائي

البايلوجيا الخلوية


الأحياء المجهرية

البكتيريا

الفطريات

الطفيليات

الفايروسات


علم الأمراض

الاورام

الامراض الوراثية

الامراض المناعية

الامراض المدارية

اضطرابات الدورة الدموية

مواضيع عامة في علم الامراض

الحشرات


التقانة الإحيائية

مواضيع عامة في التقانة الإحيائية


التقنية الحيوية المكروبية

التقنية الحيوية والميكروبات

الفعاليات الحيوية

وراثة الاحياء المجهرية

تصنيف الاحياء المجهرية

الاحياء المجهرية في الطبيعة

أيض الاجهاد

التقنية الحيوية والبيئة

التقنية الحيوية والطب

التقنية الحيوية والزراعة

التقنية الحيوية والصناعة

التقنية الحيوية والطاقة

البحار والطحالب الصغيرة

عزل البروتين

هندسة الجينات


التقنية الحياتية النانوية

مفاهيم التقنية الحيوية النانوية

التراكيب النانوية والمجاهر المستخدمة في رؤيتها

تصنيع وتخليق المواد النانوية

تطبيقات التقنية النانوية والحيوية النانوية

الرقائق والمتحسسات الحيوية

المصفوفات المجهرية وحاسوب الدنا

اللقاحات

البيئة والتلوث


علم الأجنة

اعضاء التكاثر وتشكل الاعراس

الاخصاب

التشطر

العصيبة وتشكل الجسيدات

تشكل اللواحق الجنينية

تكون المعيدة وظهور الطبقات الجنينية

مقدمة لعلم الاجنة


الأحياء الجزيئي

مواضيع عامة في الاحياء الجزيئي


علم وظائف الأعضاء


الغدد

مواضيع عامة في الغدد

الغدد الصم و هرموناتها

الجسم تحت السريري

الغدة النخامية

الغدة الكظرية

الغدة التناسلية

الغدة الدرقية والجار الدرقية

الغدة البنكرياسية

الغدة الصنوبرية

مواضيع عامة في علم وظائف الاعضاء

الخلية الحيوانية

الجهاز العصبي

أعضاء الحس

الجهاز العضلي

السوائل الجسمية

الجهاز الدوري والليمف

الجهاز التنفسي

الجهاز الهضمي

الجهاز البولي


المضادات الميكروبية

مواضيع عامة في المضادات الميكروبية

مضادات البكتيريا

مضادات الفطريات

مضادات الطفيليات

مضادات الفايروسات

علم الخلية

الوراثة

الأحياء العامة

المناعة

التحليلات المرضية

الكيمياء الحيوية

مواضيع متنوعة أخرى

الانزيمات
تضاعف او تناسخ (تكرار) المادة الوراثية DNA Replication
المؤلف:
علي ابراهيم علي عبيده واحمد عبد الفتاح محمود
المصدر:
اساسيات التقنية الحيوية
الجزء والصفحة:
6-1-2016
50398
تضاعف او تناسخ (تكرار) المادة الوراثية DNA Replication
تشتمل الية تضاعف جزئ حمض DNA على فك ارتباط شريطي عديد النيوكليوتيدات المكونين للجزيء بعضهما عن بعض وذلك بفك الروابط الهيدروجينية الضعيفة التي تربط بينهما. ويتبع هذا تراص نيوكليوتيدات جديدة امام كل شريط، وارتباط بعضهما ببعض بمساعدة انزيم البلمرة DNA polymerase، وبذلك يتم تخليق شريطين جديدين من عديد النيوكليوتيدات. وبمعنى اخر فان كل شريط قديم يعمل كقالب يتكون وفقا له شريط جديد، وبذلك فان كل جزء من حمض DNA يكون قد تضاعف الى جزيئين. ومن المهم ان نذكر ان تتابع القواعد النيتروجينية في الشريط القديم هو الذي يحدد تتابعها على الشريط الجديد، ومن هنا جاء القول بان الشريط القديم يعمل كقالب للشريط الجديد، فاذا كانت القاعدة النيتروجينية على الشريط القديم (A) مثلا، جاءت امامها القاعدة (T) على الشريط الجديد، والعكس بالعكس، كذلك اذا كانت القاعدة (G) على الشريط القديم، جاءت امامها القاعدة (C) على الشريط الجديد، والعكس صحيح (شكل 1).

شكل 1 : عملية تضاعف وتناسخ شريط DNA
آلية تضاعف المادة الوراثية Mechanism of DNA Replication
ويوصف تضاعف جزئ حمض DNA بأنه "شبه محافظ" semiconservative، ذلك ان كل جزيء ناتج عن التضاعف يكون محتفظاً بأحد شريطي الجزيء الاصلي، بينهما يكون الشريط الاخر لهذا الجزيء الناتج مستحدث التكوين. ويتحكم الحامض النووي في العمليات البيولوجية في أي كائن حي وذلك لا نه يعتبر المركز الوحيد للمعلومات الوراثية Genetic Information التي تنتقل بطريقة دقيقة من الاباء الى النسل الناتج ويتم تضاعف الحامض النووي DNA بثلاثة طرق هي :-
- الطريقة شبه المحافظة Semiconservative of DNA Replication
- الطريقة المحافظة Conservative of DNA Replication
- الطريقة التشتتية Dispersive Replication mechanism
1- الطريقة شبه المحافظة لتكرار المادة الوراثية Semiconservative of DNA Replication
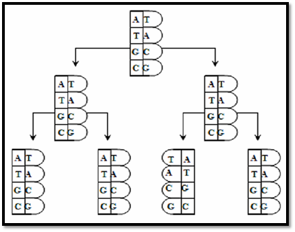
أصبح من الواضح الان ان الحامض النووي DNA يتكون من حلزون مزدوج تتزاوج فيه القواعد النيتروجينية بنظام محدد ومعين كما سبق الاشارة سلفاً وبالتالي فتزاوج القواعد هذا يمدنا بالألية البسيطة لتكرار الحامض النووي DNA (شكل 2). فلو تكسرت الروابط الهيدروجينية بين الخيطين وانفصلت السلسلتين عن بعضهما. فكل نصف حلزون في هذه الحالة يمكن ان يتكامل مع نيوكليوتيدات جديدة لتحل محل النيوكليوتيدات التي كانت متزاوجة معه في الخيط القديم. وبعبارة اخرى انه يمكن لكل خيط ابوي في هذه الحالة ان يديرعملية تكوين خليط مكمل جديد على اساس شروط نظام تزاوج القواعد النيتروجينية السابق ذكره، وبالتالي فكل خيط ابوي يعمل كقالب لخيط جديد. فمثلا الجوانين (G) في الخيط الأبوي يعمل كقالب لوضع السيتوسين (C) وايضاً الثايمين (T) في الخيط الابوي يعمل كقالب لوضع الادينين (A). وسميت هذه الطريقة في تكرار DNA بالطريقة شبه المحافظة للتكرار نظرا لان الحلزون الابوي المزدوج يحافظ عليه جزئياً اثناء تكرار الحامض النووي DNA وآلية التكرار شبه المحافظة Semiconservative Replication Mechanism هذه قد تم اقتراحها بواسطة العالمان واسطن وكريك، وهي طريقة بسيطة وتوضح كيفية مضاعفة الحامض النووي DNA.

شكل 2: الطريقة شبه المحافظة لتكرار المادة الوراثية DNA
2- الطريقة المحافظة لتكرار المادة الوراثية Replication of DNA Conservative
ان الية هذه الطريقة المحافظة هنا تعني بقاء الحلزونات الابوية المزدوجة كما هي بدون ان تنفصل أي بدون تكسر الروابط الهيدروجينية الموجودة بين القواعد النيتروجينية ومن هنا جاءت التسمية انها محافظ عليها تماما. وفي هذه الطريقة فان الحلزون المزدوج يقوم بتكوين حلزون مزدوج جديد مكون من خيطين مخلقين (شكل 3) يوضح الشكل الالية المحافظة لتكرار (مضاعفة) DNA ويتضح في الشكل ان الحلزون الابوي يبقى كما هو دون ان تنفصل السلسلتين ويستخدم كقالب وتطبع عليه القواعد المقابلة للقواعد النيتروجينية الموجودة في القالب الابوي. وبالتالي ينتج قلب جديد من DNA (وهو المرسوم بالنقط وليس بخطوط متصلة).

شكل 3: الطريقة المحافظة لتكرار المادة الوراثية DNA
3- الطريقة التشتتية لتكرار المادة الوراثية Dispersive Replication of DNA
يتم فيها تداخل اجزاء من الخيوط الابوية والخيوط الجديدة من خلال عمليات تكسير وتخليق والتحام لهذه الاجزاء وتجدر الاشارة ان هذا التداخل بين اجزاء الخيوط يتم بطريقة عشوائية. والشكل (4) يوضح هذا التداخل العشوائي (تكسير – تخليق – اعادة التحام) اثناء الطريقة التشتتية لتكرار الحامض النووي DNA.

شكل 4 : الطريقة التشتتية لتكرار المادة الوراثية DNA
بالرغم من بساطة الية تكرار الحامض النووي الا ان علمية التكرار هذا تحتاج الى تركيب متخصص يحتوي على عدد كبير من البروتينات والانزيمات، والتي تعمل مع بعضها البعض بنظام متكامل. ولذا يطلق عليها العلماء Replication machine، ويجب ملاحظة ان هناك بعض الفروق التي توجد بين خلايا النباتات الراقية مميزة النواة prokaryotic cells. ففي الخلايا غير مميزة النواة يوجد الحمض النووي DNA على شكل خيط دائري مفرد وغير مغلف بغشاء نووي. اما في الخلايا مميزة النواة فيوجد بداخل نواها الكروموسومات وكل كروموسوم مفرد يحتوي على جزيء من حلزون مزدوج مكون من خيطين ملتفين حول بعضهما ومعهم كمية كبيرة من البروتين والحامض النووي RNA.
وتجدر بالإشارة الى ان الخيطين المكونين لجزيء DNA والملفتين حول بعضهما على شكل حلزون يجب ان يعودا عن هذا الالتفات ليبتعد الخيطين المكونين للحلزون عن بعضهما اثناء عملية تكرار DNA. فكما ذكرنا سلفا عن نموذج واطسن وكريك للحلزون المزدوج المتكون من التفاف خطين DNA (المكملين لبعضهما) انزيمات تسمى DNA helicase enzymes والتي تنتقل على طول الحلزون وكلما انتقلت لمكان على الحلزون تقوم بفك الخيطين عن بعضهما، وفي نفس اللحظة التي ينفصل فيها الخيطان عــن بعضهما تقوم بروتينات يطلق عليها اسم helix-destabilizing proteins بالارتباط على خيط DNA المفرد وذلك لتجنب ارتباطه مرة اخرى بالخيط المكمل حتى تتم عملية اخذ نسخة (Copy) من كلا الخيطين. وحيث ان جزيئات DNA طويلة جدا ورفيعة لذا فيجب ان تتم هذه العملية بحيث تبقى الصفات المحمولة على جزيء DNA دون تغير. ولذلك فهناك انزيمات متخصصة يطلق عليها Topoisomerases وهذه المجموعة من الانزيمات تقوم بقطع الجزء من DNA ثم اعادة وصله (لحامه) مرة اخرى بعد اجراء عملية التكرار. وجديرا بالذكر ان عملية تخليق DNA دائما تتم في اتجاه ʹ3________ʹ5، حيث ان الانزيمات التي تحفز عملية ربط النيوكليوتيدات ببعضها يطلق عليها DNA polymerases وهي انزيمات لها عدة خصائص تجعلها موائمة ومتخصصة لعملية التكرار بمواصفات وحدود معينة، فهي قادرة على اضافة نيوكليوتيد Nucleotide فقط الى النهاية (3ʹ end) من الخيط عديد النيوكليوتيد Polynucleotide strand والذي يتم تخليقه كنسخة من الخيط الاصلي (لاحظ ان النسخة التي يتم تخليقها تكون بها القواعد المكتملة للقواعد الموجودة بالخيط الاصلي). وكم ذكرنا من قبل ان هناك نيوكليوتيدات Nucleosides تعرف باسم Nucleoside Triphosphates وهذه تستخدم كمادة لازمة لتفاعلات البلمرة Ploymerization Reactions وهذه الجزيئات مشابهة لحامل الطاقة ATP من ناحية ان كلا الجزيئين يحتوي على ثلاث مجموعات فوسفات مرتبطة بذرة الكربون الخامسة بمجموعة السكر والقاعدة. ومع كل ارتباط عدد اثنين النيوكليوتيدات مع بعضها ويتم نزع مجموعتين فوسفات من جزيء النيوكليوسيدات ثلاثية الفوسفات Nucleoside Triphosphates. ويجدر الاشارة انه لان سلسلة عديد النيوكلوتيد Polynucleotide Chain المخلقة تمتد لتطول بواسطة ربط Phosphate group 5ʹ للنيوكليوتيد القادم بالـ 3`Hydroxyl Group of the Sugar عند نهاية الخيط. لذا فالخيط الجدي المخلق من DNA عادة ما ينمو في اتجاه 3ʹ__________5ʹ.
المصادر:
عبيده ، علي ابراهيم علي و محمود ، احمد عبد الفتاح .اساسيات التقنية الحيوية . كلية الزراعة جامعة الاسكندرية .
الاكثر قراءة في هندسة الجينات
اخر الاخبار
اخبار العتبة العباسية المقدسة
الآخبار الصحية

قسم الشؤون الفكرية يصدر كتاباً يوثق تاريخ السدانة في العتبة العباسية المقدسة
"المهمة".. إصدار قصصي يوثّق القصص الفائزة في مسابقة فتوى الدفاع المقدسة للقصة القصيرة
(نوافذ).. إصدار أدبي يوثق القصص الفائزة في مسابقة الإمام العسكري (عليه السلام)